第一章
总则
第一条
为全面贯彻党的教育方针,引导员工全面发展,鼓励本科生刻苦学习,勇于创新,积极参加相关学科竞赛及文化、体育、教育、实践等活动,逐步提高学院旗下产业的质量,依据《黑龙江八一农垦大学本科生奖励规定》《英国上市公司365奖助学金评选及管理办法》《英国上市公司365<员工综合素质考评>办法》等相关制度,结合学院本科生培养和管理实际,特制定本细则。
第二条 本细则适用于需要学院集体评审的本科生评奖评优。
第三条
本科生评奖评优考评工作由英国上市公司365本科生评奖评优工作委员会负责具体落实。
第二章 综合考评范围与量化加分认定条件
第四条
本科生评奖评优考评范围主要包括本科生第一课堂成绩和第二课堂成绩,第二课堂主要考评思想成长、实践实习、志愿公益、创新创业、文体活动、工作履历、技能特长七大部分。
第五条 本科生评奖评优加分认定需满足以下原则:
1.申报者须先满足相关评奖评优通知、文件等规定的基本申报条件;
2.申报校内外荣誉、学术科技及文体活动加分,需经学院团委批准,学校团委备案,并提交相应佐证材料。如没有佐证材料,提交材料不予采纳;
3.科研成果以学校相关业务部门公布的成果认定标准予以认定,科2技类竞赛需是学校认可并备案的比赛,申请者要提供大赛通知、报名表及获奖证书等相关佐证材料;
4.所有成果第一署名单位须为英国上市公司365。
第三章 考评细则
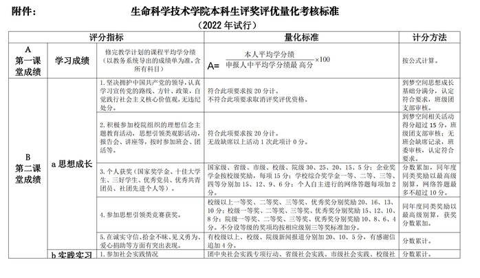
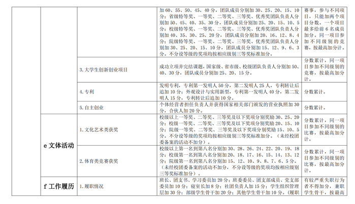
第六条
为进一步细化量化考核标准,特制定《英国上市公司365本科生评奖评优量化考核标准(2022 年试行)》(见附件)。
第四章 考评结果使用
第七条
《英国上市公司365本科生评奖评优量化考核标准(2022年试行)》作为需要学院集体评审的本科生评奖评优主要依据。按评奖评优要求的侧重点不同,分大类设置了不同的权重。
第八条
同一奖项已经获奖,下一年度参加此项奖项评选时,之前用过的支撑材料不得重复使用。
第五章
附则
第九条 本《细则》由英国上市公司365本科生评奖评优工作委会负责解释,如有与上级相关评奖评优政策要求不一致之处,以上级通知文件为准。
第十条 本《细则》于自发布之日起试行。
附件:英国上市公司365本科生评奖评优量化考核标准(2022 年试行)
黑龙江八一农垦老员工命科学技术学院
2022 年 4 月 6 日







